ENG
繁
A
A
A
主页
关于我们
宗旨/职责
成员
公务员叙用委员会秘书处
工作方式
年度整合开放数据计划
(包含空间数据计划)
管制人员的环保报告
种族平等
工作目标
周年报告书
公开资料守则
公开资料守则
披露记录
室内空气质素检定证书
意见和提议
相关网址
关於我们
主页
关於我们
公务员叙用委员会秘书处
公务员叙用委员会秘书处
公务员叙用委员会秘书处的组织架构图表
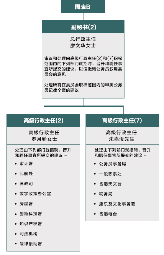
图表B
图表 B
副秘书 (2)
总行政主任
廖文华女士
审议和处理由高级行政主任(2)和(7)职权范围内的下列部门就招聘,晋升和聘任事宜所提交的建议,以便徵询公务员叙用委员会的意见-
处理所有在委员会职权范围内的甲类公务员纪律个案的建议
高级行政主任 (2)
高级行政主任
罗月勤女士
处理由下列部门就招聘,晋升和聘任事宜所提交的建议 -
审计署
民航处
律政司
数字政策办公室
房屋署
创新科技署
知识产权署
司法机构
法律援助署
高级行政主任 (7)
高级行政主任
薛巧姸女士
处理由下列部门就招聘,晋升和聘任事宜所提交的建议 -
公务员事务局
一般职系处
香港天文台
税务局
康乐及文化事务署
香港电台
ENG
繁
A
A
A
主页
关于我们
宗旨/职责
成员
公务员叙用委员会秘书处
工作方式
年度整合开放数据计划
(包含空间数据计划)
管制人员的环保报告
种族平等
工作目标
周年报告书
公开资料守则
公开资料守则
披露记录
室内空气质素证书
意见和提议
相关网址